更新時間:2025-10-27
點擊次數:17
Solarbio作為一家小分子化合物供應商,其產品的安全性和有效性已經被大量文獻證實,僅2023年SCI發表文獻中,使用索萊寶產品的文獻約15000篇,在Nature、Cell等刊物上的文章也層出不窮。同時,我們提供詳盡的化學信息和生物學信息,并提供說明書、MSDS、質量報告等文件,旨在打造令客戶滿意的放心平臺。
Solarbio小分子化合物系列產品已推出了數年,期間不少產品被用戶頻繁的訂購,并發表了不錯的文章,也常有用戶循著文獻的痕跡找到Solarbio的產品進行采購使用。此后的“優秀員工展"會繼續分享我們的暢銷產品、明星產品,歡迎大家關注訂閱~
優秀“員工"展
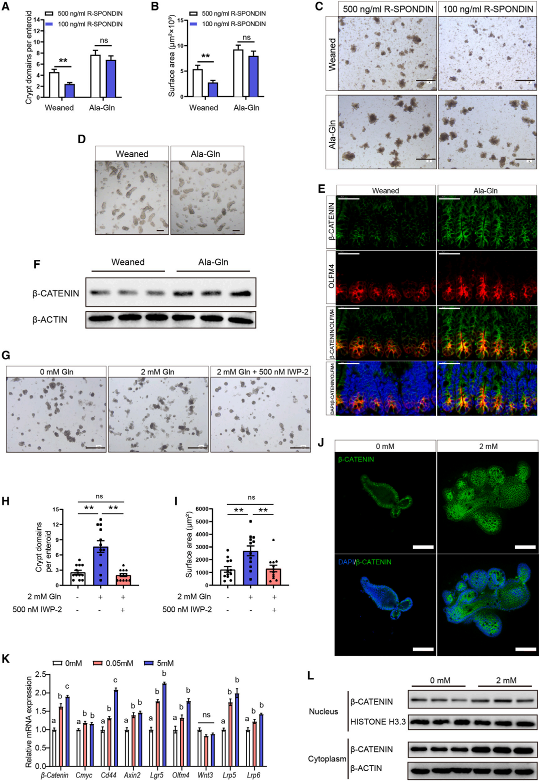
L-Alanyl-L-glutamine
L-丙氨酸-L-谷氨酰胺

CAT | IA8140 | |
CAS | 39537-23-0 | |
靶點 | Others | |
溶解度 | Soluble in Water ≥5mg/mL(Need ultrasonic) | |
生物 活性 | L-Alanyl-L-glutamine 是一種二肽,具有多種重要的生物活性,也是L-glutamine的可替代添加劑,具有良好的溶解性和穩定性。 | |
應用案例 | ||

Tian J, et al. Stem Cell Reports.
2023 Jul 11;18(7):1451-1467.
LPS 脂多糖
CAT | IL2020 | |
純度 | ≥99% | |
靶點 | Others | |
溶解度 | Soluble in Water | |
生物 活性 | Lipopolysaccharides來源于Escherichia coli 055:B5。可用于誘導細胞或者誘導疾病研究的動物模型如炎癥反應等相關實驗。 | |
應用案例 | ||

Lin R, et al. Regen Biomater.
2023 Apr 22;10:rbad042.
Cytarabine 阿糖胞苷

CAT | IC0630 | |
CAS | 147-94-4 | |
靶點 | DNA/RNA Synthesis | |
溶解度 | Soluble in Water ≥10mg/mL | |
生物 活性 | Cytarabine是一種核苷類似物,可引起 S 期細胞周期停滯并抑制 DNA聚合酶。 | |
應用案例 | ||

Chu W, et al. Biomed Pharmacother.
2023 Aug;164:114902.
Polyphyllin VII 重樓皂苷Ⅶ

CAT | IP0630 | |
CAS | 68124-04-9 | |
靶點 | Others | |
溶解度 | Soluble in DMSO | |
生物 活性 | Paris saponin VII 能夠減弱線粒體膜電位,增加凋亡相關蛋白 (如 Bax 和細胞色素c) 的表達, 并降低 Bcl-2, caspase-9, caspase-3, PARP-1 和 p-Akt 的蛋白表達水平。 | |
應用案例 | ||

Que Z, et al. Int J Biol Sci.
2023 Oct 16;19(16):5204-5217.
關于我們
Solarbio作為一家的小分子化合物供應商,不僅擁有數千種可以滿足體內外實驗的純度要求的小分子抑制劑&激活劑&拮抗劑系列;同時,還包含高活性的多肽&蛋白&抗原抗體系列,高效價的抗生素系列,高純度的染料&探針和高品質的輔料系列(助溶劑&增溶劑、氨基酸&維生素&糖類、反應底物&理化檢測),旨在搭建科研試劑一站式平臺,以滿足不同科研黨的實驗需求。
“高質量、高純度、高重復性"
Solarbio小分子化合物均已通過NMR和HPLC驗證,具有較高的藥用活性和良好得的細胞滲透性等優點。
“種類全、覆蓋廣、發貨快"
目前已有數千產品、萬余規格,涵蓋上百種通路靶點。同時在全國設立了多個倉庫,以保證第一時間響應客戶的需求。
“更新快、資料全"
Solarbio一直定期查訪科學研究和客戶反饋,及時更新、豐富產品信息,以確保提供全面的試劑和豐富的數據支持。
“安全有效"
Solarbio小分子化合物的安全性和有效性已經被大量文獻證實,客戶可以隨時登錄聯系客服查詢對應產品的文章發表情況。
相關產品
貨號 | 名稱 |
IM2560 | 米哚妥林 |
是一種多靶點激酶抑制劑,抑制 PKCα/β/γ、Syk、Flk-1、Akt、PKA、c-Kit、c-Fgr、c-Src、FLT3、PDFRβ 和 VEGFR1/2。 | |
IG3530 | L-甘-白二肽 |
是一種二肽,具有多種生物活性。 | |
IG3540 | L-甘-纈二肽 |
是一種含有甘氨酸和纈氨酸的二肽。 | |
IG4070 | 胃泌素I(人) |
是一種多肽,可通過 CCK2 受體增加胃酸的分泌。 | |
IS4170 | Somatostatin |
是一種抑制生長激素分泌的多肽。 | |
IP0600 | Polyphyllin I;重樓皂苷Ⅰ |
是一種 Paris polyphylla 中的生物活性成分, 是JNK 信號通路的激活劑和 PDK1/Akt/mTOR 信號傳導的抑制劑,能夠誘導自噬,G2/M 期阻滯和細胞凋亡。 | |
IP0620 | Polyphyllin VI;重樓皂苷Ⅵ |
是一種存在于傳統藥用植物 Paris polyphylla 的活性皂甙。 | |
IK0620 | Kdo2-Lipid A ammonium |
是一種化學定義的脂多糖 (LPS) ,其內毒素活性與LPS相當。Kdo2-Lipid A ammonium 對 TLR4 具有高度選擇性。 | |
IE1060 | Erdosteine 厄多司坦 |
據報道,Erdosteine 抑制脂多糖(LPS)誘導的 NF-κB 激活。Erdosteine具有粘液調節,抗菌,抗炎和抗氧化活性。 | |